石籬天主教小學
Shek Lei Catholic Primary School
Toggle main menu visibility
首頁
學校概覽
核心價值
學校簡介
校訓
法團校董會
校長心聲
校長的話
石籬家書
學校成就
教學團隊
組織架構
學校發展計劃及報告
校歌
校舍設施
學校資訊
家課册
英文默書
通告
校曆表
班級編制
學與教
學科
中文科
英文科
數學科
常識科
宗教科
音樂科
體育科
視藝科
電腦科
STEAM
科學科
人文科
家課政策
評估政策
課程特色
學生支援
學生支援
學生輔導
德育及公民教育
健康校園
幼小銜接
升中資訊
升中派位結果
升中資訊日及活動資料
葵青區
教區學校
其他地區
教區學校名單
葵青區中學名單
升中日程
升中小貼士
Information for NCS students
學生園地
學生活動
制服團隊
活動資訊
星期一至五課後活動
學科活動
體育活動
STEAM 活動
音樂活動
視藝活動
其他活動
星期六活動
暑期活動
校園影集
歷屆畢業照
學生成就
成績龍虎榜
比賽榮譽榜
學生作品
校友佳訊
家校合作
會章
幹事名單
家長校董名單
家教會會訊
校友會
會章
校友校董
幹事名單
活動花絮
最新消息
入學申請
插班生申請
小一入學申請
2025年度小一入學行事曆
小一統一派位
校友會
會章
校友校董
幹事名單
活動花絮
最新消息
2026-2028 年度校友會幹事選舉
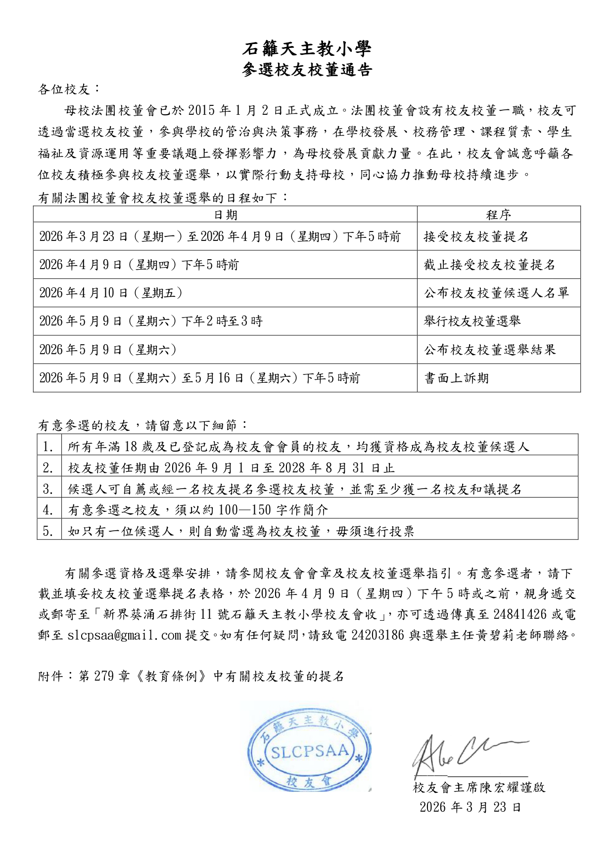
2026-2028 年度校友校董選舉
2026-2028 年度校友校董選舉
2026-2028 年度校友校董選舉
2024-2026年度校友校董選舉通告 <點按圖片以放大>
1.
校友校董選舉提名表格
2.
校友會會章
3.
校友校董選舉指引
4.
《教育條例》撮要
5.
校友校董選舉中須留意的道德操守
Powered by
Friendly Portal System
v
10.55